elemen falsafah pendidikan kebangsaan


30 Asas Falsafah Pendidikan Kebangsaan dan Falsafah Pendidikan Guru. Mereka akan saling mempunyai perasaan simpati dan impati kepada sesama makhluk.


Falsafah Pendidikan Kebangsaan Fpk Dan Huraiannya Ppt Download

Penekanan ini telah membawa kepada Penggubalan Falsafah Pendidikan Kebangsaan yang dipengaruhi oleh beberapa faktor utama.

. Daya pemikiran yang kreatif dan inovatif. 25 Kepercayaan dan kepatuhan kepada Tuhan. Barisan elemen dalam FPK merujuk ketiga-tiga ideologi negara iaitu Rukun.

IMPLIKASI FALSAFAH PENDIDIKAN KEBANGSAAN Elemen-elemen dan unsur penting dalam FPK ini member implikasi terhadap sisitem pendidikan Negara. Falsafah Pendidikan Kebangsaan adalah bersifat eklektisisme iaitu gabungan antara falsafah tradisional dan falsafah progresif. Falsafah dan Matlamat Pendidikan Negara Dlm sistem pendidikan kebangsaan yg diamalkan sekarang falsafah pendidikan tidak dinyatakan secara tersurat tetpi telah dinyatakan dalam Laporan Razak Penyata Rahman Talib Akta Pelajaran 1961 dan Laporan Jawatankuasa Kabinet 1969.

Falsafah Pendidikan Kebangsaan FPK telah dirumuskan pada. Warganegara Malaysia akan menjadi bangsa yang bertamadun kuat dan berjaya memacu. Cabang falsafah pendidikan iaitu.

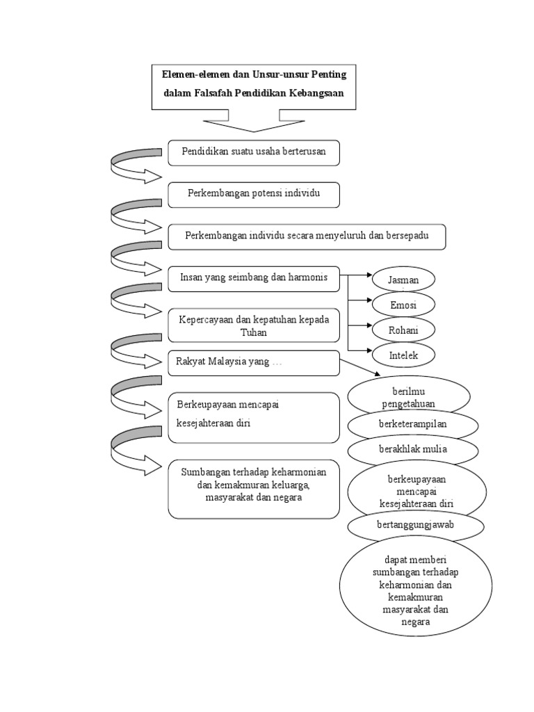
Berlandaskan Falsafah Pendidikan Kebangsaan yg tlh dinyatakan di atas maka Matlamat Pendidikan Negara ialah melahirkan insan yg baik dan sempurna supaya menjadi warganegara Malaysia yg baik berguna. Dengan perkataan lain Matlamat Pendidikan Negara bertujuan melahirkan rakyat Malaysia yang sempurna memilik serta menghayati ciri-ciri. Elemenelemen dalam Falsafah Pendidikan Kebangsaan FPK 1Pendidikan suatu usaha berterusan 2Memperkembang potensi individu 3Perkembangan potensi secara menyeluruh dan bersepadu 4Insan yang seimbang dan harmonis 5Kepercayaan dan kepatuhan kepada Tuhan 6Rakyat Malaysia yang berilmu pengetahuan 7Rakyat Malaysia yang berketerampilan 8.

PERKEMBANGAN POTENSI INDIVIDU PERKEMBANGAN. Elemen-elemen Falsafah Pendidikan Kebangsaan. Dengan perlaksanaan elemen ini rakyat Malaysia akan menjadi bangsa yang berilmu dan seterusnya mampu menyahut seruan kerajaan selaras matlamat Wawasan 2020.

Justeru itu pendidikan secara berterusan ini merupakan hasrat utama Falsafah Pendidikan Kebangsaan. Adalah diharapkan melalui penerangan ini semua pendidik serta semua pihak yang terlibat secara langsung atau pun tidak langsung dapat memahami dengan jelas. 1 Falsafah pendidikan negara merangkumi falsafah aliran epistemologi metafizik dan aksiologi yang juga secara langsung meliputi falsafah dealisme realisme perenilaisme progresivisme dan eksistensialisme.

FPK elemen-elemen yang terkandung dalam FPK peranan sekolah dalam merealisasikan FPK dan implikasi FPK dalam sistem PTV. Walaubagaimanapun agama-agama lain adalah bebas untuk dianuti. Pendidikan di Malaysia adalah suatu usaha berterusan ke arah lebih memperkembangkan potensi individu secara menyeluruh dan bersepadu untuk mewujudkan insan yang seimbang dan harmonis dari segi intelek rohani emosi dan jasmani berdasarkan kepercayaan dan kepatuhan kepada Tuhan.

Falsafah Pendidikan Kebangsaan mengandungi lebih daripada 10 elemen di dalamnya iaitu kira-kira 14 elemen penting. Individu yang mengamalkan unsur ini akan memiliki dan mempunyai perasaan kasih sayang bukan sahaja kepada sesama manusia malah kepada alam sekitar juga. Falsafah Pendidikan Kebangsaan telah dirangka berdasarkan ideologi dan falsafah yang terkandung dalam Laporan Pendidikan dan Akta Pendidikan Rukun Negara serta ideologi budaya masyarakat Malaysia yang diumumkan pada tahun 1988 berbunyi.

FPK mendukung 17 elemen yang diklasifikan sebagai satu aspek yang. Kewajipan ini jelas menunjukkan kepada kita bahawa. Usaha ini adalah bagi.

Kepercayaan kepada Tuhan adalah elemen yang ketujuh dalam Pembentukan Falsafah Pendidikan Kebangsaan dimana kalau kita lihat kepentingannya semua pelajar Islam diwajibkan mengambil mata pelajaran Pendidikan Islam dalam peperiksaan awam. Proses pemerolehan dan pemindahan berlangsung secara berterusan bermula dari kecil sehingga ke akhir hayat. Dua aspek yang perlu ditekankan dalam menganalisis FPK iaitu cabang-cabang falsafah dan elemen-elemen yang terkandung.

Antara implikasi yang telah digariskan ialah FPK adalah satu dokumen rasmi yang menggariskan hasrat kerajaan terhadap sistem pendidikan Negara ini serta matlamat pendidikan yang jelas. Sebelum hubungan antara ketiga-tiga elemen penting ini dicakna dengan lebih mendalam umum perlu mengetahui definisi bagi ketiga-tiga perkara ini. Selain itu kita juga mesti menyedari bahawa setiap fenomena alam merupakan peraturan yang telah ditetapkan oleh.

Analisis FPK merujuk kepada cabang-cabang falsafah-. Dlm konteks pembangunan negara sistem pendidikan kebangsaan dikaitkan dengan. Unsur agama ini dapat dilihat dan dihayati dari FPK iaitu.

Analisis Falsafah Pendidikan Kebangsaan. Elemen-elemen inilah yang bergabung dan bersatu sehingga akhirnya membentuk sebuah falsafah atau garis panduan yang digunapakai dalam sistem pendidikan di negara kita. Pendidikan suatu usaha berterusan.

Pendidikan adalah suatu proses pemerolehan dan pemindahan ilmu kemahiran dan nilai murni. Daya pemikiran yang logik dan analitik. Kepercayaan dan kepatuhan kepada Tuhan merupakan satu elemen yang amat penting dalam Falsafah Pendidikan Kebangsaan.

FALSAFAH PENDIDIKAN KEBANGSAAN PENDIDIKAN SUATU USAHA BERTERUSAN PENDIDIKAN SUATU USAHA BERTERUSAN Seorang individu diberi peluang untuk menyambung peljaran ke tempat yang lebih tinggi ataupun meningkatkan kepakaran dalam bidang tertentu. Hikmah iaitu ilmu yang boleh membawa kepada kebenaran. Negara DEB dan Dasar Pendidikan Kebangsaan 1999 dan keempat-empat.

Falsafah Pendidikan Kebangsaan Kurikulum Kebangsaan dan proses pengajaran dan pembelajaran adalah saling berkait rapat. Falsafah Pendidikan Kebangsaan. Berlandaskan pernyataan Falsafah Pendidikan Kebangsaan tersebut maka dapat diringkaskan terbahagi kepada empat elemen utama seperti berikut.

Selain itu elemen yang terdapat dalam FPK ialah unsur emosi. Metafizik aksiologi epistomologi dan logik. Pendidikan di Malaysia adalah suatu usaha.

Faktor pertama ialah faktor agama iaitu islam adalah agama rasmi negara kita. Mereka juga mampu mengawal emosi. Kita mesti mengakui tentang kewujudan Tuhan dan mengakui bahawa Tuhan sebagai pencipta manusia dan alam.

Pendidkan awal kanak-kanak amat penting untuk.


Top Pdf Falsafah Pendidikan Kebangsaan 123dok Com


Falsafah Pendidikan Kebangsaan Sebagai Asas Kepada Pembentukan Kurikulum


2


Tree Builder Analisis Fpk Fpg


Peta Minda Elemen Elemen Dan Unsur Unsur Penting Dalam Falsafah Pendidikan Kebangsaan Pdf


Bab 6 Falsafah Pendidikan Kebangsaan Dan Falsafah Pendidikan


Bab 6 Falsafah Pendidikan Kebangsaan Dan Falsafah Pendidikan


Bab 6 Falsafah Pendidikan Kebangsaan Dan Falsafah Pendidikan


Cikgu Naqib Falsafah Pendidikan Kebangsaan Fpk Facebook


Falsafah Pendidikan Kebangsaan Fpk Dan Huraiannya


Bab 6 Falsafah Pendidikan Kebangsaan Dan Falsafah Pendidikan


Tree Builder Elemen Elemen Dalam Falsafah Pendidikan Kebangsaan Fpk


Elemen Elemen Penting Dalam Falsafah Pendidikan Kebangsaan Flipsnack


Bab 6 Falsafah Pendidikan Kebangsaan Dan Falsafah Pendidikan


Bab 6 Falsafah Pendidikan Kebangsaan Dan Falsafah Pendidikan


Elemen Elemen Dalam Falsafah Pendidikan Kebangsaan Elemen Elemen Dalam Falsafah Pendidikan Kebangsaan Fpk 1 Pendidikan Suatu Usaha Course Hero


Elemen Falsafah Pendidikan Kebangsaan Desiraegwf


Falsafah Pendidikan Kebangsaan


Kelestarian Bahasa Falsafah Pendidikan Kebangsaan

Related : elemen falsafah pendidikan kebangsaan.